ZL-WH系列电动执行器故障分析知识
ZL-WH系列电动执行器故障分析知识
一、故障现象
岗位来电话,反应新4#高炉2#热风炉助燃风调节阀,无法开启和关闭,仪表人员接到生产岗位电话后,及时到达现场处理。
二、故障处理经过
此执行器为KWZK科威,型号为:ZL-WH系列;技术参数:1、额定转矩:800N.m;2、全行程时间:28~42S;3、功率150瓦;电路上主要由:电机、位置发送器、调理板、驱动板、测速部件、电气制动几部分构成。
在岗位配合下, 对新4#高炉2#热风炉助燃风调节阀电动执行器,进行动作试验,发现开关都没有反应,将电动执行器与蝶阀连杆脱开,现象依旧,排除蝶阀卡死故障,确定为电动执行器故障。仪表维护人员打开机壳后,检测排查启动移向电容器容量11μf,与标称值相符。用万用表量给定电流为8mA,反馈电流为5.4mA,给定电流变化时反馈电流不随之变化,执行器无法动作,故障依旧。观察调理板上电源发光二极管,指示正常,将调理板上接线端子35、36手/自动短接线拆开,使电动执行器处于现场手动状态,然后用导线将36端子(触点电压24VDC)分别于33、34电机正、反转驱动控制电路端子进行触发。发现正、反触发信号(观察调理板上正、反转显示发光二极管)正常,电动执行器却不动作。确定为执行器驱动板故障。更换驱动板后,经调试电动执行器运行正常,投入使用,故障处理完毕,用时40分钟。
三、故障分析
新4#高炉2#热风炉助燃风调节电动执行器不动作故障,属于一般常见故障。是驱动板故障无法驱动电机转动,引起执行器不动作故障,维护人员熟练掌握了此项故障维修技能,故障判断和检查处理方法得当,所以处理很快。
在设计应用上,存在理念误区。科威ZL-WH系列角行程执行器,根据功率,在驱动板电路上设计采用了两种类别。以ZL-WH4000为界:ZL-WH4000以上用大功率,5个可控硅电路元件驱动;ZL-WH4000以下用小功率,3个可控硅电路元件驱动;电路板上都有过流保险管,分别为6A和10A。小功率驱动板,在使用中故障是比较高的,从实践角度看,阀负荷大时,电机电流增加时,驱动板损坏频繁,存在“小牛拉大车”现象。

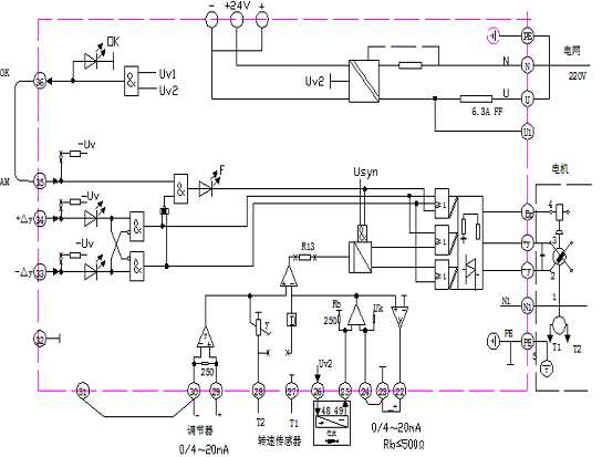
ZL-WH系列电动执行器驱动板电路原理图
四、改进措施和今后的打算
1、针对此类型号电动执行器故障,进行总结和分析,编制案例进行学习,起到引导作用,提升大家维护技能,更好的维护好设备,为生产服务。
2、组织人员学习研讨ZL-WH电动执行器原理,灵活互动,促进大家学习热情。
3、针对ZL-WH小功率板故障较高的客观因素,加强点检维护,从产品应用上,做好ZL-WH大功率板备件,再损坏时,用大功率板进行替代,但电源保险管仍需按小功率时的电源保险6A使用。
4、对设备进行跟踪运行情况,及时解决存在的问题,确保设备稳定,避免事故再次发生。